按Enter到主內容區
:::

勞動部全球資訊網中文網 Logo

搜尋功能
文字客服
有任何問題嗎? 歡迎試試智能機器人: 樂博
:::

申訴 / 勞檢

  • 更新日期:2026-02-24
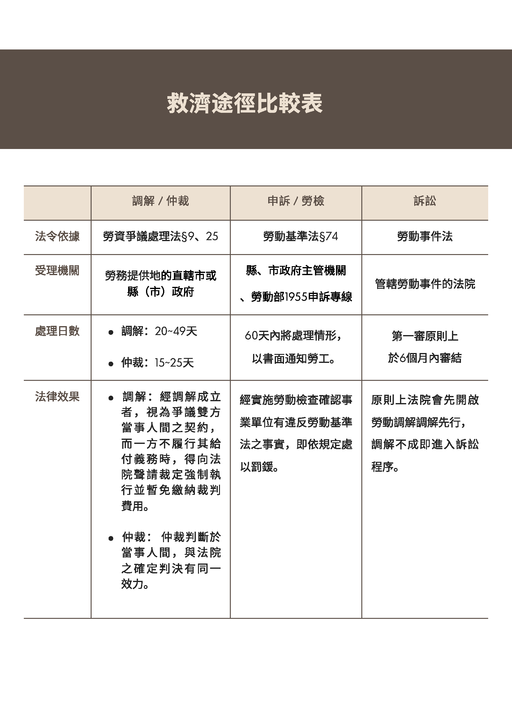
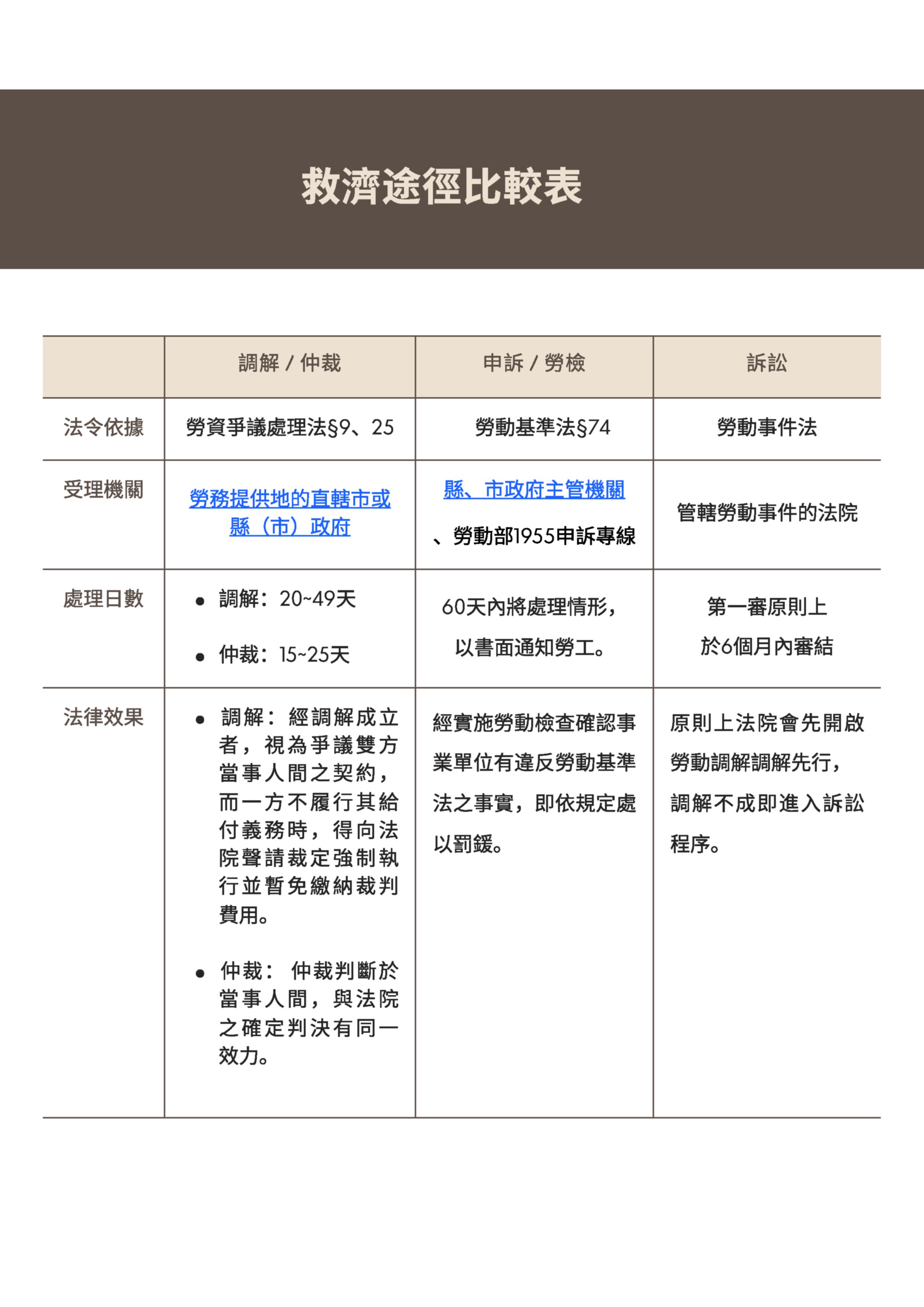
申訴 / 勞檢 展示圖 救濟途徑比較表

勞工如對勞動法令之規範或對於雇主行為是否涉及違反勞動法令等情形存有疑慮時,甚或雇主已明確有違反勞動法令之情事時,勞工可直接向勞工行政主管機關【地方政府勞工局(處)或社會局(處)】勞動檢查機構洽詢或提出檢舉。

  • 發布單位:勞動關係司
  • 發布日期:2025-08-05
  • 點閱次數:

檔案下載

  • 救濟途徑比較表 pdf
:::
回頁首