勞資爭議調解 / 仲裁 / 訴訟扶助
- 更新日期:2025-09-04

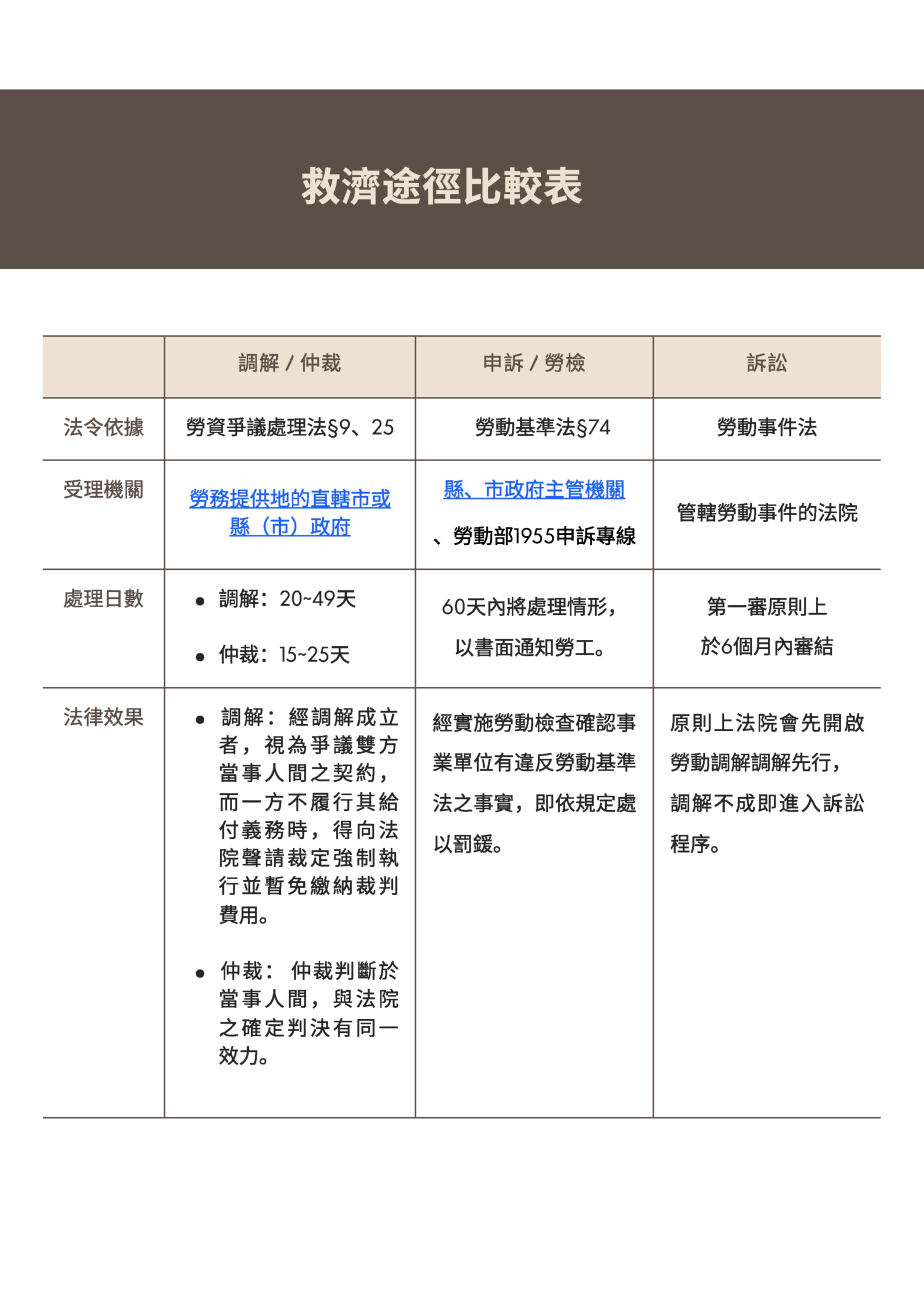
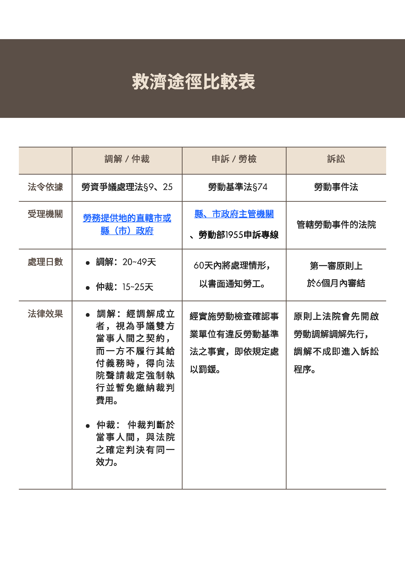
- 調解(免費、迅速)
勞工與雇主發生勞資爭議,可以『由勞工或雇主任一方』向勞工提供勞務之所在地之勞工行政主管機關【地方政府勞工局(處)或社會局(處)】申請調解(需填寫「調解申請書」),並自由選擇由「調解人」或「調解委員會」召開調解會議。 - 合意仲裁(免費)
勞資爭議如果經調解不成立,且『雙方當事人皆同意』向勞工提供勞務之所在地之勞工行政主管機關【地方政府勞工局(處)或社會局(處)】交付仲裁;雙方也可以於事前以書面同意,不經調解程序直接交付仲裁。 - 訴訟(費用扶助)
為排除勞工訴訟上之障礙,勞動部及部分地方政府提供勞工各類訴訟扶助(例:律師費、訴訟費、訴訟期間生活費用補助),以期達到維護勞工訴訟權益之目標。
- 發布單位:勞動關係司
- 發布日期:2025-08-05
- 點閱次數:
檔案下載
- 救濟途徑比較表 pdf